8.12.3.28 IfcStyledItem(样式化项)
8.12.3.28.1 语义定义(Semantic definition)
IfcStyledItem 用于存储产品的表现样式信息,既可以显式地用于作为产品形状表现组成部分的 IfcGeometricRepresentationItem,也可以通过为作为产品其他表现形式的 IfcMaterial 分配表现信息来实现。
- 如果 IfcStyledItem 在 IfcProductDefinitionShape 的引用中使用,则应提供一个 Item。
- 如果 IfcStyledItem 在 IfcMaterialDefinitionRepresentation 的引用中使用,则不应提供 Item。
IFC2x2 Addendum 1 CHANGE 实体 IfcStyledItem 已改为非抽象实体,并添加了 Name 属性。
使用定义
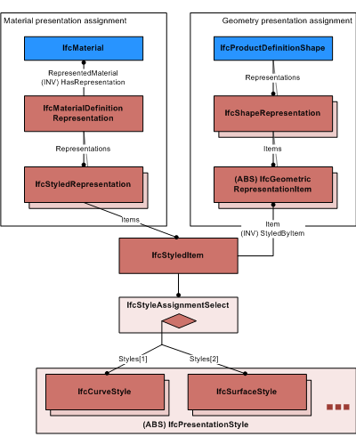
图 8.12.3.28.A 说明了 IfcStyledItem 在两种使用示例中的应用:
- 作为几何表现项的表现
- 作为材料定义的表现

8.12.3.28.2 实体继承(Entity inheritance)
8.12.3.28.3 特性(Attributes)
| # | 特性(Attributes) | 类型(Type) | 描述(Description) |
|---|---|---|---|
| IfcRepresentationItem (2) | |||
| LayerAssignment | SET [0:1] OF IfcPresentationLayerAssignment FOR AssignedItems |
将表示项分配给单个或多个层。LayerAssignments 可以覆盖其所在的 IfcRepresentation 的 Items 列表中的 LayerAssignments。 |
|
| StyledByItem | SET [0:1] OF IfcStyledItem FOR Item |
引用为表示提供表现信息的 IfcStyledItem,例如,为几何曲线提供曲线样式,包括颜色和厚度。 |
|
| 点击显示 2 个隐藏的继承特性 点击隐藏 2 个继承特性 | |||
| IfcStyledItem (3) | |||
| 1 | Item | OPTIONAL IfcRepresentationItem |
被分配样式的几何表现项。
|
| 2 | Styles | SET [1:?] OF IfcPresentationStyle |
被分配的表現样式,可以分配给几何表现项或材料定义。 |
| 3 | Name | OPTIONAL IfcLabel |
用于引用样式化项的单词或词组。 |
8.12.3.28.4 形式化命题(Formal propositions)
| 名称(Name) | 描述(Description) |
|---|---|
| ApplicableItem |
一个样式化项不能被另一个样式化项赋予样式。 |
|
|
8.12.3.28.5 形式化表示(Formal representation)
ENTITY IfcStyledItem
SUBTYPE OF (IfcRepresentationItem);
Item : OPTIONAL IfcRepresentationItem;
Styles : SET [1:?] OF IfcPresentationStyle;
Name : OPTIONAL IfcLabel;
WHERE
ApplicableItem : NOT('IFC4X3_DEV_62887e3f.IFCSTYLEDITEM' IN TYPEOF(Item));
END_ENTITY;