6.5.3.2 IfcCostItem(成本项)
6.5.3.2.1 语义定义(Semantic definition)
IfcCostItem 描述成本或财务价值以及描述性信息,以使其能够在成本计划中使用的形式描述其上下文。 IfcCostItem 可用于表示商品和服务的成本、通过过程执行工作的成本、生命周期成本等。
每个 IfcCostItem 实例可能具有名称和描述。根据成本预期用途,这些值应基于协议断言。例如,_名称_属性可用于提供使不同实例能够在嵌套安排中组合在一起的公共值(见下文),而描述属性可用于提供成本计划中用于项描述的文本。
IfcCostItem 可以链接一个或多个 IfcCostValue,表示单位成本、总成本,或具有用于生成总成本的一个或多个数量的单位成本。数量可以作为单独数量给出,或者这些数量由一个或多个建筑构件作为构件数量提供。IfcCostValue.类别_属性指示成本类别,可用于在特定列中呈现值。对于嵌套成本项(具有 _IfcRelNests 关系),IfcCostValue.类别_很重要,使得_IfcCostValue.应用值_计算为所有具有相同_IfcCostValue.类别_的嵌套成本的总和,或者如果设置为星号('*'),则所有成本类型的所有嵌套成本的总和。 _IfcCostValue 可能表示原始值或从公式派生的值。例如,税费可能计算为小计的百分比。
6.5.3.2.2 实体继承(Entity inheritance)
6.5.3.2.3 特性(Attributes)
| # | 特性(Attributes) | 类型(Type) | 描述(Description) |
|---|---|---|---|
| IfcRoot (4) | |||
| 1 | GlobalId | IfcGloballyUniqueId |
在整个软件世界中分配全局唯一标识符。 |
| 2 | OwnerHistory | OPTIONAL IfcOwnerHistory |
分配有关该对象当前所有权的信息,包括所有者参与者、应用程序、本地标识以及捕获到的关于对象近期更改的信息。 |
| 3 | Name | OPTIONAL IfcLabel |
供参与的软件系统或用户使用的可选名称。对于某些 IfcRoot 的子类型,可能需要插入 Name 特性。这将通过 where 规则强制执行。 |
| 4 | Description | OPTIONAL IfcText |
可选的描述,用于提供信息性注释。 |
| IfcObjectDefinition (7) | |||
| HasAssignments | SET [0:?] OF IfcRelAssigns FOR RelatedObjects |
引用分配(通过关联关系)其他 IfcObject 子类型到此对象实例的关系对象。例如,与产品、过程、控制、资源或组的关联。 |
|
| Nests | SET [0:1] OF IfcRelNests FOR RelatedObjects |
引用作为嵌套的分解关系。它确定此对象定义是顺序整体/部分分解关系中的一部分。对象实例或类型只能是单个分解的一部分(仅允许分层结构)。 |
|
| IsNestedBy | SET [0:?] OF IfcRelNests FOR RelatingObject |
引用作为嵌套的分解关系。它确定此对象定义是顺序整体/部分分解关系中的整体。对象或对象类型可以被多个其他对象(实例或类型)嵌套。 |
|
| HasContext | SET [0:1] OF IfcRelDeclares FOR RelatedDefinitions |
引用提供上下文信息的上下文,例如项目单位或表示上下文。它只应断言在最上层的非空间对象上。 |
|
| IsDecomposedBy | SET [0:?] OF IfcRelAggregates FOR RelatingObject |
引用作为聚合的分解关系。它确定此对象定义是无序整体/部分分解关系中的整体。对象定义可以被多个其他对象(实例或部分)聚合。 |
|
| Decomposes | SET [0:1] OF IfcRelAggregates FOR RelatedObjects |
引用作为聚合的分解关系。它确定此对象定义是无序整体/部分分解关系中的一部分。对象定义只能是单个分解的一部分(仅允许分层结构)。 |
|
| HasAssociations | SET [0:?] OF IfcRelAssociates FOR RelatedObjects |
引用将外部资源或资源定义与对象关联的关系对象。例如,与库、文档或分类的关联。 |
|
| IfcObject (5) | |||
| 5 | ObjectType | OPTIONAL IfcLabel |
该类型表示指示对象的特定类型。必须在可实例化的子类型的级别上建立用法。特别是,如果特性 PredefinedType 的枚举设置为 USERDEFINED,或者当实例化的具体实体没有 PredefinedType 特性时,它保存用户定义的类型。后者发生在一些特殊的叶子类中,以及直接实例化 IfcBuiltElement 时。 |
| IsDeclaredBy | SET [0:1] OF IfcRelDefinesByObject FOR RelatedObjects |
链接到指向声明对象的关系对象,该声明对象为此对象实例提供对象定义。声明对象必须是对象类型分解的一部分。关联的 IfcObject 或其子类型包含特定信息(作为类型或样式定义的一部分),该信息对于声明 IfcObject 或其子类型的所有反映实例是通用的。 |
|
| Declares | SET [0:?] OF IfcRelDefinesByObject FOR RelatingObject |
链接到指向接收对象定义的反向对象的关系对象。反向对象必须是对象实例分解的一部分。关联的 IfcObject 或其子类型提供特定信息(作为类型或样式定义的一部分),该信息对于声明 IfcObject 或其子类型的所有反向实例是通用的。 |
|
| IsTypedBy | SET [0:1] OF IfcRelDefinesByType FOR RelatedObjects |
与对象类型的关系集合,该对象类型为此对象实例提供类型定义。然后,关联的 IfcTypeObject 或其子类型包含特定信息(或类型或样式),该信息对于引用同一类型的所有 IfcObject 或其子类型的实例是通用的。 |
|
| IsDefinedBy | SET [0:?] OF IfcRelDefinesByProperties FOR RelatedObjects |
与附加到此对象的属性集定义的集合的关系。这些静态或动态定义的特性包含字母数字信息内容,这些内容进一步定义了对象。 |
|
| IfcControl (2) | |||
| 6 | Identification | OPTIONAL IfcIdentifier |
赋予控制的标识名称。 它是发生层级的标识符。 |
| Controls | SET [0:?] OF IfcRelAssignsToControl FOR RelatingControl |
引用将控制与被控制对象相关联的关系。 |
|
| 点击显示 18 个隐藏的继承特性 点击隐藏 18 个继承特性 | |||
| IfcCostItem (3) | |||
| 7 | PredefinedType | OPTIONAL IfcCostItemTypeEnum |
在枚举中指定的成本项的预定义通用类型。可能为预定义类型专门给出属性集。 |
| 8 | CostValues | OPTIONAL LIST [1:?] OF IfcCostValue |
计算成本项总成本的组成部分成本,然后如果提供了总_成本数量_则乘以该数量。 如果提供了_成本数量_,则值表示单位成本,否则值表示总成本。 出于计算目的,除非成本值有限定条件,否则可以直接添加成本值。具有限定条件的成本值(例如_IfcCostValue.适用日期_、IfcCostValue.固定至日期)如果不适用,则应从此类计算中排除。 |
| 9 | CostQuantities | OPTIONAL LIST [1:?] OF IfcPhysicalQuantity |
相同类型的组成部分数量,计算成本项的总数量作为总和。 |
6.5.3.2.4 概念用法(Concept usage)
| 概念(Concept) | 用法(Usage) | 描述(Description) | |
|---|---|---|---|
| IfcRoot (2) | |||
| Revision Control | General |
使用 IfcOwnerHistory 捕获所有权、历史记录和合并状态。 |
|
| Software Identity | General |
IfcRoot 分配全局唯一 ID。此外,它还可以为概念提供名称和描述。 |
|
| IfcObjectDefinition (9) | |||
| Classification Association | General |
任何对象实例或对象类型都可以具有对特定分类引用的引用,即对分类系统中特定方面的引用。 |
|
| Aggregation | General |
无可用描述 |
|
| Approval Association | General |
无可用描述 |
|
| Constraint Association | General |
无可用描述 |
|
| Document Association | General |
无可用描述 |
|
| Library Association | General |
无可用描述 |
|
| Material Association | General |
无可用描述 |
|
| Material Single | General |
无可用描述 |
|
| Nesting | General |
无可用描述 |
|
| IfcObject (5) | |||
| Object Predefined Type | General |
无可用描述 |
|
| Object Typing | General |
任何对象实例都可以通过被分配给一个使用此概念的通用对象类型来类型化。通过在 IfcObject 的子类型级别覆盖此概念,引入了一个限制可分配的 IfcTypeObject 子类型的特定规则。 此概念可应用于以下资源 |
|
| Object User Identity | General |
特性 Name 和可选的 Description 可用于 IfcObject 的所有子类型。对于那些具有对象类型定义的子类型,例如 IfcBeam - IfcBeamType,通用的 Name 和可选的 Description 与对象类型相关联。 |
|
| Property Sets with Override | General |
任何对象实例都可以拥有属性集,可以直接在对象实例上作为元素特定的属性集,也可以在对象类型上作为类型属性集。在这种情况下,提供给对象实例的特性是元素特定特性和类型特性的组合。如果在实例和类型特性中都定义了相同的特性(在同一属性集中),则实例特性的特性值将覆盖类型特性的特性值。 |
|
| Assignment to Group | General |
无可用描述 |
|
| IfcControl (1) | |||
| Control Assignment | General |
控制通过使用关系对象 IfcRelAssignsToControl 从产品、过程或其他对象进行分配。 此概念可应用于以下资源 |
|
| 点击显示 17 个隐藏的继承概念 点击隐藏 17 个继承概念 | |||
| IfcCostItem (3) | |||
| Classification Association | General |
IfcCostItem实例用于成本估算、预算和其他形式,其中广泛使用各种识别代码来标识成本的含义。示例包括项目阶段代码、CSI代码、提取序列号和成本账户。模型允许所有最终是IfcObject子类型的类继承分配一个或多个IfcClassificationReference实例的能力。在需要识别代码的情况下,应使用通用IfcRelAssociatesClassification工具。 |
|
| Control Assignment | General |
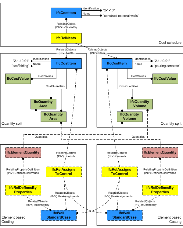
可通过其与IfcRelAssignsToControl的关系,基于对象的数量计算IfcCostItem。 对于基于数量的成本计算,可使用IfcElement、IfcTask或IfcResource出现子类型。可以分配相同或不同类型的多个构件,使用在每个对象定义的IfcPhysicalQuantity实体。每个IfcPhysicalQuantity类型必须相同(例如,所有值都是IfcQuantityArea),以便它们可以相加。 对于基于费率的成本计算(特别是对于_IfcCostScheduleTypeEnum.费率表_),可使用单个IfcTypeProduct、IfcTypeProcess或IfcTypeResource子类型来反映此类类型出现的费率。这提供了基于具有基于费率的成本计划的类型为出现生成基于数量的成本计划的可能性。 IfcRelAssignsToControl也用于相反方向,将根IfcCostItem链接到IfcCostSchedule,其中RelatingControl是IfcCostSchedule。 图311说明了源自建筑构件的成本项分配。IfcRelAssignsToControl关系指示从中派生数量的建筑构件。未显示,成本也可以从建筑构件通过遍历从分配的IfcProduct到IfcProcess到IfcResource的分配关系派生,其中所有成本最终源自资源。成本项也可以直接从过程或资源进行分配。 ![]() 此概念可应用于以下资源
|
|
| Object Nesting | General |
IfcCostItem可通过其与IfcRelNests的关系嵌套其他IfcCostItem实例。这可用于启用复杂成本组的开发,如成本计划中可能发现的,直至页面、部分和完整成本计划。 始终有一个摘要成本项作为表示成本项嵌套的树的根项。后续IfcCostItem实例使用IfcRelNests分配给摘要成本项。摘要成本项本身通过IfcRelAssignsToControl关系分配给IfcCostSchedule。 此概念可应用于以下资源 |
|
6.5.3.2.5 形式化表示(Formal representation)
ENTITY IfcCostItem
SUBTYPE OF (IfcControl);
PredefinedType : OPTIONAL IfcCostItemTypeEnum;
CostValues : OPTIONAL LIST [1:?] OF IfcCostValue;
CostQuantities : OPTIONAL LIST [1:?] OF IfcPhysicalQuantity;
END_ENTITY;
