6.1.3.1 IfcBeam(梁)
6.1.3.1.1 语义定义(Semantic definition)
IfcBeam 通常是一种水平或近似水平的结构构件,主要通过抵抗弯曲来承受荷载。它也可以从建筑角度表示此类构件。不要求必须是承重构件。
梁实例有两种主要表示方式:
- 带有 IfcMaterialProfileSetUsage 的 IfcBeam 用于所有具有沿准线扫描定义的轮廓的梁实例。轮廓可能通过沿准线的锥度定义均匀变化。轮廓参数及其插入基点可由 IfcMaterialProfileSetUsage 完整描述。如果分配了3D几何表示,这些梁始终通过"轴"和"扫描实体"或"高级扫描实体"形状表示(或基于扫描实体的"裁剪"几何)进行几何表示。
- 不带 IfcMaterialProfileSetUsage 的 IfcBeam 用于所有其他梁实例,特别是沿扫描方向轮廓尺寸非均匀变化的梁,或仅有"高级边界表示"、"边界表示"或"表面模型"几何的梁,如果不打算使用更参数化的表示。
对于任何其他纵向结构构件,不限制为主要水平或垂直,或此语义信息无关紧要的情况,应使用实体 IfcMember。
6.1.3.1.2 实体继承(Entity inheritance)
-
- IfcBeam
- IfcBearing
- IfcBuildingElementProxy
- IfcChimney
- IfcColumn
- IfcCourse
- IfcCovering
- IfcCurtainWall
- IfcDeepFoundation
- IfcDoor
- IfcEarthworksElement
- IfcFooting
- IfcKerb
- IfcMember
- IfcMooringDevice
- IfcNavigationElement
- IfcPavement
- IfcPlate
- IfcRail
- IfcRailing
- IfcRamp
- IfcRampFlight
- IfcRoof
- IfcShadingDevice
- IfcSlab
- IfcStair
- IfcStairFlight
- IfcTrackElement
- IfcWall
- IfcWindow
6.1.3.1.3 特性(Attributes)
| # | 特性(Attributes) | 类型(Type) | 描述(Description) |
|---|---|---|---|
| IfcRoot (4) | |||
| 1 | GlobalId | IfcGloballyUniqueId |
在整个软件世界中分配全局唯一标识符。 |
| 2 | OwnerHistory | OPTIONAL IfcOwnerHistory |
分配有关该对象当前所有权的信息,包括所有者参与者、应用程序、本地标识以及捕获到的关于对象近期更改的信息。 |
| 3 | Name | OPTIONAL IfcLabel |
供参与的软件系统或用户使用的可选名称。对于某些 IfcRoot 的子类型,可能需要插入 Name 特性。这将通过 where 规则强制执行。 |
| 4 | Description | OPTIONAL IfcText |
可选的描述,用于提供信息性注释。 |
| IfcObjectDefinition (7) | |||
| HasAssignments | SET [0:?] OF IfcRelAssigns FOR RelatedObjects |
引用分配(通过关联关系)其他 IfcObject 子类型到此对象实例的关系对象。例如,与产品、过程、控制、资源或组的关联。 |
|
| Nests | SET [0:1] OF IfcRelNests FOR RelatedObjects |
引用作为嵌套的分解关系。它确定此对象定义是顺序整体/部分分解关系中的一部分。对象实例或类型只能是单个分解的一部分(仅允许分层结构)。 |
|
| IsNestedBy | SET [0:?] OF IfcRelNests FOR RelatingObject |
引用作为嵌套的分解关系。它确定此对象定义是顺序整体/部分分解关系中的整体。对象或对象类型可以被多个其他对象(实例或类型)嵌套。 |
|
| HasContext | SET [0:1] OF IfcRelDeclares FOR RelatedDefinitions |
引用提供上下文信息的上下文,例如项目单位或表示上下文。它只应断言在最上层的非空间对象上。 |
|
| IsDecomposedBy | SET [0:?] OF IfcRelAggregates FOR RelatingObject |
引用作为聚合的分解关系。它确定此对象定义是无序整体/部分分解关系中的整体。对象定义可以被多个其他对象(实例或部分)聚合。 |
|
| Decomposes | SET [0:1] OF IfcRelAggregates FOR RelatedObjects |
引用作为聚合的分解关系。它确定此对象定义是无序整体/部分分解关系中的一部分。对象定义只能是单个分解的一部分(仅允许分层结构)。 |
|
| HasAssociations | SET [0:?] OF IfcRelAssociates FOR RelatedObjects |
引用将外部资源或资源定义与对象关联的关系对象。例如,与库、文档或分类的关联。 |
|
| IfcObject (5) | |||
| 5 | ObjectType | OPTIONAL IfcLabel |
该类型表示指示对象的特定类型。必须在可实例化的子类型的级别上建立用法。特别是,如果特性 PredefinedType 的枚举设置为 USERDEFINED,或者当实例化的具体实体没有 PredefinedType 特性时,它保存用户定义的类型。后者发生在一些特殊的叶子类中,以及直接实例化 IfcBuiltElement 时。 |
| IsDeclaredBy | SET [0:1] OF IfcRelDefinesByObject FOR RelatedObjects |
链接到指向声明对象的关系对象,该声明对象为此对象实例提供对象定义。声明对象必须是对象类型分解的一部分。关联的 IfcObject 或其子类型包含特定信息(作为类型或样式定义的一部分),该信息对于声明 IfcObject 或其子类型的所有反映实例是通用的。 |
|
| Declares | SET [0:?] OF IfcRelDefinesByObject FOR RelatingObject |
链接到指向接收对象定义的反向对象的关系对象。反向对象必须是对象实例分解的一部分。关联的 IfcObject 或其子类型提供特定信息(作为类型或样式定义的一部分),该信息对于声明 IfcObject 或其子类型的所有反向实例是通用的。 |
|
| IsTypedBy | SET [0:1] OF IfcRelDefinesByType FOR RelatedObjects |
与对象类型的关系集合,该对象类型为此对象实例提供类型定义。然后,关联的 IfcTypeObject 或其子类型包含特定信息(或类型或样式),该信息对于引用同一类型的所有 IfcObject 或其子类型的实例是通用的。 |
|
| IsDefinedBy | SET [0:?] OF IfcRelDefinesByProperties FOR RelatedObjects |
与附加到此对象的属性集定义的集合的关系。这些静态或动态定义的特性包含字母数字信息内容,这些内容进一步定义了对象。 |
|
| IfcProduct (5) | |||
| 6 | ObjectPlacement | OPTIONAL IfcObjectPlacement |
这建立了产品在空间中的对象坐标系和位置。位置可以是绝对的(相对于世界坐标系)、相对的(相对于另一个产品的对象位置)或约束的(例如,相对于网格轴或线性定位元素)。位置的类型由 IfcObjectPlacement 的各种子类型确定。如果存在表示,则必须提供对象位置。 |
| 7 | Representation | OPTIONAL IfcProductRepresentation |
引用产品的表示,可以是表示 (IfcProductRepresentation) 或作为形状表示 (IfcProductDefinitionShape) 的特例。产品定义形状为同一对象坐标系中的形状属性提供了多个几何表示,该坐标系由对象位置确定。 |
| ReferencedBy | SET [0:?] OF IfcRelAssignsToProduct FOR RelatingProduct |
引用 IfcRelAssignsToProduct 关系,通过该关系,其他产品、过程、控制、资源或参与者(作为 IfcObjectDefinition 的子类型)可以与此产品相关联。 |
|
| PositionedRelativeTo | SET [0:?] OF IfcRelPositions FOR RelatedProducts |
引用 IfcRelPositions 关系,该关系定义了其与定位元素的关系。 |
|
| ReferencedInStructures | SET [0:?] OF IfcRelReferencedInSpatialStructure FOR RelatedElements |
引用对象化关系 IfcRelReferencedInSpatialStructure,可用于将产品与一个或多个空间结构元素相关联,除了它主要包含的那个。 |
|
| IfcElement (13) | |||
| 8 | Tag | OPTIONAL IfcIdentifier |
产品实例的标签(或标识符),例如序列号或位置编号。这是实例级别的标识符。 |
| FillsVoids | SET [0:1] OF IfcRelFillsElement FOR RelatedBuildingElement |
指向 IfcRelFillsElement 关系的引用,该关系将元素作为填充物放入另一个元素中创建的开口。 |
|
| ConnectedTo | SET [0:?] OF IfcRelConnectsElements FOR RelatingElement |
指向元素连接关系的引用。该关系随后引用此元素所连接的另一个元素。 |
|
| IsInterferedByElements | SET [0:?] OF IfcRelInterferesElements FOR RelatedElement |
指向干扰关系的引用,用于指示被干扰的元素。如果提供了该关系,则表示此元素与一个或多个其他元素存在干扰。
|
|
| InterferesElements | SET [0:?] OF IfcRelInterferesElements FOR RelatingElement |
指向干扰关系的引用,以指示干扰的元素。如果提供了该关系,则表示此元素与一个或多个其他元素存在干扰。
|
|
| HasProjections | SET [0:?] OF IfcRelProjectsElement FOR RelatingElement |
投影关系,通过布尔并集向 IfcBuiltElement 添加一个特征。 |
|
| HasOpenings | SET [0:?] OF IfcRelVoidsElement FOR RelatingBuildingElement |
指向 IfcRelVoidsElement 关系的引用,该关系在元素中创建开口。一个元素可以包含零个或多个开口。对于每个使元素产生空洞的开口,都会生成一个新的关系 IfcRelVoidsElement。 |
|
| IsConnectionRealization | SET [0:?] OF IfcRelConnectsWithRealizingElements FOR RealizingElements |
指向具有实现元素的连接关系的引用。如果提供了该关系,则将此元素分配给连接的实现元素,该连接提供了连接关系的物理体现。 |
|
| ProvidesBoundaries | SET [0:?] OF IfcRelSpaceBoundary FOR RelatedBuildingElement |
通过对象化关系 IfcRelSpaceBoundary 指向空间边界。它定义了元素边界空间的と言う概念。 |
|
| ConnectedFrom | SET [0:?] OF IfcRelConnectsElements FOR RelatedElement |
指向元素连接关系的引用。该关系随后引用连接到此元素的另一个元素。 |
|
| ContainedInStructure | SET [0:1] OF IfcRelContainedInSpatialStructure FOR RelatedElements |
包含关系到空间结构元素,该元素主要与之相关联。此包含关系必须是分层的,即一个元素只能直接分配给零个或一个空间结构。 |
|
| HasCoverings | SET [0:?] OF IfcRelCoversBldgElements FOR RelatingBuildingElement |
通过对象化关系 IfcRelCoversBldgElements 指向 IfcCovering。它定义了具有相关覆盖物的元素的と言う概念。 |
|
| HasSurfaceFeatures | SET [0:?] OF IfcRelAdheresToElement FOR RelatingElement |
指向 IfcRelAdheresToElement 关系的引用,该关系将 IfcSurfaceFeature 附着到元素上。一个元素可以在一个关系中包含零个或多个表面特征。 |
|
| 点击显示 34 个隐藏的继承特性 点击隐藏 34 个继承特性 | |||
| IfcBeam (1) | |||
| 9 | PredefinedType | OPTIONAL IfcBeamTypeEnum |
在枚举中指定的梁的预定义通用类型。可能为预定义类型专门提供属性集。 |
6.1.3.1.4 形式化命题(Formal propositions)
| 名称(Name) | 描述(Description) |
|---|---|
| CorrectPredefinedType |
如果 PredefinedType 设置为 USERDEFINED,则要么 PredefinedType 属性未设置(例如因为关联了 IfcBeamType),要么应提供继承的属性 ObjectType。 |
|
|
| CorrectTypeAssigned |
要么没有关联梁类型对象(即未提供 IsTypedBy 逆向关系),要么关联的类型对象必须为 IfcBeamType 类型。 |
|
|
6.1.3.1.5 属性集(Property sets)
-
Pset_BeamCommon
- Reference
- Status
- Span
- Slope
- Roll
- IsExternal
- ThermalTransmittance
- LoadBearing
- FireRating
-
Pset_ConcreteElementGeneral
- AssemblyPlace
- CastingMethod
- StructuralClass
- StrengthClass
- ExposureClass
- ReinforcementVolumeRatio
- ReinforcementAreaRatio
- DimensionalAccuracyClass
- ConstructionToleranceClass
- ConcreteCover
- ConcreteCoverAtMainBars
- ConcreteCoverAtLinks
- ReinforcementStrengthClass
-
Pset_Condition
- AssessmentDate
- AssessmentCondition
- AssessmentDescription
- AssessmentType
- AssessmentMethod
- LastAssessmentReport
- NextAssessmentDate
- AssessmentFrequency
-
Pset_ConstructionAdministration
- ProcurementMethod
- SpecificationSectionNumber
- SubmittalIdentifer
-
Pset_ConstructionOccurence
- InstallationDate
- ModelNumber
- TagNumber
- AssetIdentifier
-
Pset_ElementKinematics
- CyclicPath
- CyclicRange
- LinearPath
- LinearRange
- MaximumAngularVelocity
- MaximumConstantSpeed
- MinimumTime
-
Pset_EnvironmentalCondition
- ReferenceAirRelativeHumidity
- ReferenceEnvironmentTemperature
- MaximumAtmosphericPressure
- StorageTemperatureRange
- MaximumWindSpeed
- OperationalTemperatureRange
- MaximumRainIntensity
- SaltMistLevel
- SeismicResistance
- SmokeLevel
- MaximumSolarRadiation
-
Pset_EnvironmentalImpactIndicators
- Reference
- FunctionalUnitReference
- IndicatorsUnit
- LifeCyclePhase
- ExpectedServiceLife
- TotalPrimaryEnergyConsumptionPerUnit
- WaterConsumptionPerUnit
- HazardousWastePerUnit
- NonHazardousWastePerUnit
- ClimateChangePerUnit
- AtmosphericAcidificationPerUnit
- RenewableEnergyConsumptionPerUnit
- NonRenewableEnergyConsumptionPerUnit
- ResourceDepletionPerUnit
- InertWastePerUnit
- RadioactiveWastePerUnit
- StratosphericOzoneLayerDestructionPerUnit
- PhotochemicalOzoneFormationPerUnit
- EutrophicationPerUnit
-
Pset_EnvironmentalImpactValues
- TotalPrimaryEnergyConsumption
- WaterConsumption
- HazardousWaste
- NonHazardousWaste
- ClimateChange
- AtmosphericAcidification
- RenewableEnergyConsumption
- NonRenewableEnergyConsumption
- ResourceDepletion
- InertWaste
- RadioactiveWaste
- StratosphericOzoneLayerDestruction
- PhotochemicalOzoneFormation
- Eutrophication
- LeadInTime
- Duration
- LeadOutTime
-
Pset_InstallationOccurrence
- InstallationDate
- AcceptanceDate
- PutIntoOperationDate
-
Pset_MaintenanceStrategy
- AssetCriticality
- AssetFrailty
- AssetPriority
- MonitoringType
- AccidentResponse
-
Pset_MaintenanceTriggerCondition
- ConditionTargetPerformance
- ConditionMaintenanceLevel
- ConditionReplacementLevel
- ConditionDisposalLevel
-
Pset_MaintenanceTriggerDuration
- DurationTargetPerformance
- DurationMaintenanceLevel
- DurationReplacementLevel
- DurationDisposalLevel
-
Pset_MaintenanceTriggerPerformance
- TargetPerformance
- PerformanceMaintenanceLevel
- ReplacementLevel
- DisposalLevel
-
Pset_ManufacturerOccurrence
- AcquisitionDate
- BarCode
- SerialNumber
- BatchReference
- AssemblyPlace
- ManufacturingDate
-
Pset_ManufacturerTypeInformation
- GlobalTradeItemNumber
- ArticleNumber
- ModelReference
- ModelLabel
- Manufacturer
- ProductionYear
- AssemblyPlace
- OperationalDocument
- SafetyDocument
- PerformanceCertificate
-
Pset_PrecastConcreteElementFabrication
- TypeDesignation
- ProductionLotId
- SerialNumber
- PieceMark
- AsBuiltLocationNumber
- ActualProductionDate
- ActualErectionDate
-
Pset_PrecastConcreteElementGeneral
- TypeDesignation
- CornerChamfer
- ManufacturingToleranceClass
- FormStrippingStrength
- LiftingStrength
- ReleaseStrength
- MinimumAllowableSupportLength
- InitialTension
- TendonRelaxation
- TransportationStrength
- SupportDuringTransportDescription
- SupportDuringTransportDocReference
- HollowCorePlugging
- CamberAtMidspan
- BatterAtStart
- BatterAtEnd
- Twisting
- Shortening
- PieceMark
- DesignLocationNumber
-
Pset_ReinforcementBarPitchOfBeam
- Description
- Reference
- StirrupBarPitch
- SpacingBarPitch
-
Pset_RepairOccurrence
- RepairContent
- RepairDate
- MeanTimeToRepair
-
Pset_Risk
- RiskName
- RiskType
- NatureOfRisk
- RiskAssessmentMethodology
- UnmitigatedRiskLikelihood
- UnmitigatedRiskConsequence
- UnmitigatedRiskSignificance
- MitigationPlanned
- MitigatedRiskLikelihood
- MitigatedRiskConsequence
- MitigatedRiskSignificance
- MitigationProposed
- AssociatedProduct
- AssociatedActivity
- AssociatedLocation
-
Pset_ServiceLife
- ServiceLifeDuration
- MeanTimeBetweenFailure
-
Pset_Tolerance
- ToleranceDescription
- ToleranceBasis
- OverallTolerance
- HorizontalTolerance
- OrthogonalTolerance
- VerticalTolerance
- PlanarFlatness
- HorizontalFlatness
- ElevationalFlatness
- SideFlatness
- OverallOrthogonality
- HorizontalOrthogonality
- OrthogonalOrthogonality
- VerticalOrthogonality
- OverallStraightness
- HorizontalStraightness
- OrthogonalStraightness
- VerticalStraightness
-
Pset_Uncertainty
- UncertaintyBasis
- UncertaintyDescription
- HorizontalUncertainty
- LinearUncertainty
- OrthogonalUncertainty
- VerticalUncertainty
-
Pset_Warranty
- WarrantyIdentifier
- WarrantyStartDate
- IsExtendedWarranty
- WarrantyPeriod
- WarrantyContent
- PointOfContact
- Exclusions
-
Qto_BeamBaseQuantities
- Length
- CrossSectionArea
- OuterSurfaceArea
- GrossSurfaceArea
- NetSurfaceArea
- GrossVolume
- NetVolume
- GrossWeight
- NetWeight
-
Qto_BodyGeometryValidation
- GrossSurfaceArea
- NetSurfaceArea
- GrossVolume
- NetVolume
- SurfaceGenusBeforeFeatures
- SurfaceGenusAfterFeatures
6.1.3.1.6 概念用法(Concept usage)
| 概念(Concept) | 用法(Usage) | 描述(Description) | |
|---|---|---|---|
| IfcRoot (2) | |||
| Revision Control | General |
使用 IfcOwnerHistory 捕获所有权、历史记录和合并状态。 |
|
| Software Identity | General |
IfcRoot 分配全局唯一 ID。此外,它还可以为概念提供名称和描述。 |
|
| IfcObjectDefinition (9) | |||
| Classification Association | General |
任何对象实例或对象类型都可以具有对特定分类引用的引用,即对分类系统中特定方面的引用。 |
|
| Aggregation | General |
无可用描述 |
|
| Approval Association | General |
无可用描述 |
|
| Constraint Association | General |
无可用描述 |
|
| Document Association | General |
无可用描述 |
|
| Library Association | General |
无可用描述 |
|
| Material Association | General |
无可用描述 |
|
| Material Single | General |
无可用描述 |
|
| Nesting | General |
无可用描述 |
|
| IfcObject (5) | |||
| Object Predefined Type | General |
无可用描述 |
|
| Object Typing | General |
任何对象实例都可以通过被分配给一个使用此概念的通用对象类型来类型化。通过在 IfcObject 的子类型级别覆盖此概念,引入了一个限制可分配的 IfcTypeObject 子类型的特定规则。 此概念可应用于以下资源 |
|
| Object User Identity | General |
特性 Name 和可选的 Description 可用于 IfcObject 的所有子类型。对于那些具有对象类型定义的子类型,例如 IfcBeam - IfcBeamType,通用的 Name 和可选的 Description 与对象类型相关联。 |
|
| Property Sets with Override | General |
任何对象实例都可以拥有属性集,可以直接在对象实例上作为元素特定的属性集,也可以在对象类型上作为类型属性集。在这种情况下,提供给对象实例的特性是元素特定特性和类型特性的组合。如果在实例和类型特性中都定义了相同的特性(在同一属性集中),则实例特性的特性值将覆盖类型特性的特性值。 |
|
| Assignment to Group | General |
无可用描述 |
|
| IfcProduct (18) | |||
| Body Geometry | General |
IfcProduct 的主体或实体模型几何表示通常使用镶嵌(Tessellation)或边界表示(Brep)定义。子类型可以提供关于其他可用表示类型的建议。持有此几何表示的 IfcShapeRepresentation 的以下属性值应被使用:
|
|
| Product Geometric Representation | General |
任何 IfcProduct 的几何表示由 IfcProductDefinitionShape 提供,允许进行多个几何表示。它使用 Product Placement 概念,利用 IfcLocalPlacement 建立对象坐标系,所有几何表示都基于该坐标系。 |
|
| Product Geometry Colour | General |
无可用描述 |
|
| Product Geometry Layer | General |
无可用描述 |
|
| Product Relative Positioning | General |
如果 IfcProduct 的 Product Placement 相对于 IfcPositioningElement 定位,则此关系涵盖了定位 IfcProduct 的 IfcPositioningElement 的信息。 |
|
| Product Span Positioning | General |
无可用描述 |
|
| Box Geometry | General |
无可用描述 |
|
| CoG Geometry | General |
无可用描述 |
|
| Mapped Geometry | General |
无可用描述 |
|
| Object Typing | General |
此概念可应用于以下资源 |
|
| Product Local Placement | General |
无可用描述 |
|
| Product Topology Representation | General |
无可用描述 |
|
| Property Sets for Objects | General |
此概念可应用于以下资源 |
|
| Quantity Sets | General |
此概念可应用于以下资源 |
|
| Reference Geometry | General |
无可用描述 |
|
| Reference SweptSolid Geometry | General |
无可用描述 |
|
| Reference SweptSolid PolyCurve Geometry | General |
无可用描述 |
|
| Reference Tessellation Geometry | General |
无可用描述 |
|
| IfcElement (44) | |||
| Body AdvancedBrep Geometry | General |
IfcElement(到目前为止在其子类型或视图定义中没有进一步的约束)可以表示为单个或多个边界表示模型,其中包括高级曲面,通常称为 NURBS 曲面。“AdvancedBrep”表示允许表示复杂的自由形状元素。 |
|
| Body AdvancedSwept Directrix Geometry | General |
无可用描述 |
|
| Body AdvancedSwept DiskSolid PolyCurve Geometry | General |
无可用描述 |
|
| Body AdvancedSwept Tapered Geometry | General |
无可用描述 |
|
| Body Brep Geometry | General |
任何 IfcElement(到目前为止在其子类型中没有进一步的约束)可以表示为单个或多个边界表示模型(这些模型被限制为具有或不具有空洞的面片 Brep)。Brep 表示允许表示复杂的元素形状。 ![]() |
|
| Body CSG Geometry | General |
任何 IfcElement(到目前为止在其子类型中没有进一步的约束)可以表示为 CSG 基元或 CSG 树。CSG 表示允许表示复杂的元素形状。 |
|
| Body SectionedSolidHorizontal | General |
无可用描述 |
|
| Body SurfaceModel Geometry | General |
任何 IfcElement(到目前为止在其子类型中没有进一步的约束)可以表示为单个或多个表面模型,这些模型基于壳体或面体表面模型。它还可以包括镶嵌模型。 ![]() |
|
| Body SurfaceOrSolidModel Geometry | General |
任何 IfcElement(到目前为止在其子类型中没有进一步的约束)可以表示为混合表示,包括表面模型和实体模型。 |
|
| Body SweptSolid Composite Geometry | General |
无可用描述 |
|
| Body SweptSolid CompositeCurve Geometry | General |
无可用描述 |
|
| Body SweptSolid ParameterizedProfile Geometry | General |
无可用描述 |
|
| Body SweptSolid PolyCurve Geometry | General |
无可用描述 |
|
| Body Tessellation Geometry | Reference View |
任何 IfcElement(到目前为止在其子类型中没有进一步的约束)可以表示为单个或多个镶嵌表面模型,特别是三角化表面模型。 |
|
| Box Geometry | General |
![]() |
|
| CoG Geometry | General |
“CoG”(重心)形状表示用于通过比较导入几何体的重心与创建的显式提供的重心来验证正确导入。 |
|
| Element Interference | General |
无可用描述 |
|
| Element Nesting | General |
主体元素可以嵌套连接的组件。当存在特定的安装位置或外形尺寸来安装特定元素时,应使用此方法。 |
|
| Element Projecting | General |
无可用描述 |
|
| Element Voiding Features | General |
无可用描述 |
|
| FootPrint Annotation Geometry | General |
无可用描述 |
|
| FootPrint GeomSet PolyCurve Geometry | General |
无可用描述 |
|
| FootPrint Geometry | General |
无可用描述 |
|
| Mapped Geometry | General |
任何 IfcElement(到目前为止在其子类型中没有进一步的约束)都可以使用“MappedRepresentation”进行表示。这应该得到支持,因为它允许在相同类型的实例之间重用类型几何定义。结果是更紧凑的数据集。 与“SurfaceOrSolidModel”、“SurfaceModel”、“Tessellation”、“Brep”和“AdvancedBrep”几何表示相同的约束应适用于 IfcRepresentationMap。 |
|
| Product Grid Placement | General |
无可用描述 |
|
| Product Linear Placement | General |
具有 Product Linear Placement 模板的产品放置。它定义了基于曲线的局部坐标系,该曲线由 IfcLinearPlacement.RelativePlacement 引用,而 IfcLinearPlacement.RelativePlacement 是一个 IfcAxis2PlacementLinear.Location,使用 IfcPointByDistanceExpression.BasisCurve。局部坐标系基于曲线在 Location 处的切线、其在全局 Z 平面上的法线以及上述向量的叉积。 |
|
| Product Local Placement | General |
任何 IfcElement 子类型的对象放置由 IfcObjectPlacement 定义,可以是 IfcLocalPlacement 或 IfcGridPlacement,它定义了由该 IfcElement 的所有几何表示引用的局部对象坐标系。 |
|
| Property Sets for Objects | General |
此概念可应用于以下资源
|
|
| Surface Feature Adherence | General |
无可用描述 |
|
| Surface Sectioned Geometry | General |
无可用描述 |
|
| Surface Tessellation Geometry | General |
无可用描述 |
|
| Body AdvancedSweptSolid Geometry | General |
无可用描述 |
|
| Body Clipping Geometry | General |
无可用描述 |
|
| Body SweptSolid Geometry | General |
无可用描述 |
|
| Element Covering | General |
无可用描述 |
|
| Element Occurrence Attributes | General |
无可用描述 |
|
| Element Voiding | General |
无可用描述 |
|
| Lighting Geometry | General |
无可用描述 |
|
| Object Typing | General |
此概念可应用于以下资源 |
|
| Profile 3D Geometry | General |
无可用描述 |
|
| Profile Geometry | General |
无可用描述 |
|
| Spatial Containment | General |
此概念可应用于以下资源 |
|
| Surface 3D Geometry | General |
无可用描述 |
|
| Surface Geometry | General |
无可用描述 |
|
| IfcBuiltElement (3) | |||
| Product Assignment | General |
此概念可应用于以下资源 |
|
| Surface 3D Geometry | General |
某些 IfcBuiltElement 可以由曲面表示,作为抽象几何表示。有关具体指导,请参阅每个子类型。 |
|
| Object Typing | General |
此概念可应用于以下资源 |
|
| 点击显示 81 个隐藏的继承概念 点击隐藏 81 个继承概念 | |||
| IfcBeam (12) | |||
| Axis 3D Geometry | General |
轴表示可用于表示梁体的基本方向和范围。 如果使用 IfcMaterialProfileSetUsage,轴表示用于定位轮廓。此外:
如图76所示,轴应沿对象坐标系的 z 轴定义。 ![]() 如图77所示,轴表示必须位于 IfcMaterialProfileSetUsage.CardinalPoint 处,并平行于 IfcExtrudedAreaSolid.ExtrudedDirection。轴线与 IfcExtrudedAreaSolid.Position 之间的偏移必须与选择的 IfcMaterialProfileSetUsage.CardinalPoint 相关联。 ![]() |
|
| Body AdvancedSweptSolid Geometry | General | ||
| Body Clipping Geometry | General |
图201说明了使用 IfcExtrudedAreaSolid 和 IfcHalfSpaceSolid 之间的 IfcBooleanClippingResult 创建裁剪实体。 ![]() |
|
| Body SweptSolid Geometry | General |
当 IfcMaterialProfileSetUsage 分配给 IfcBeam 时:
图200说明了"扫描实体"几何表示。如何使用局部放置(黑色)、拉伸实体放置(红色)和轮廓放置(绿色)没有限制或约定。 ![]() 图201说明了使用非垂直拉伸创建 IfcExtrudedAreaSolid。 ![]() 如果使用参数化轮廓,参数可解释为梁的尺寸:
![]() |
|
| Element Composition | General |
无可用描述 |
|
| Material Profile Set Usage | General |
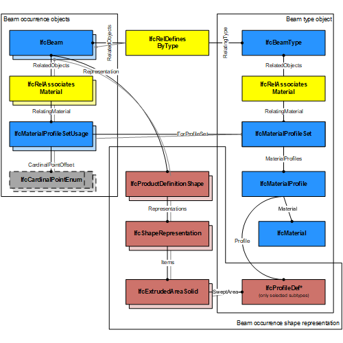
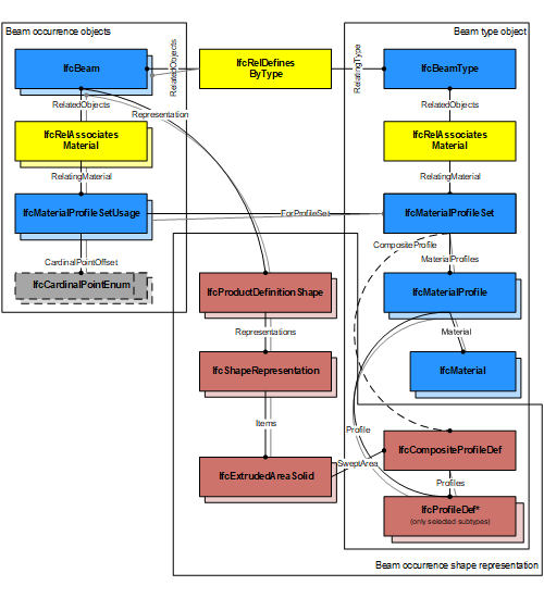
图196说明了 IfcMaterialProfileSetUsage 和 IfcMaterialProfileSet 分配给 IfcBeamType 和 IfcBeam 实例的情况。 IfcMaterialProfileSet 和 IfcProfileDef 在所有实例之间共享。 ![]() 图197说明了基点对齐。 IfcCardinalPointReference 的使用必须与 IfcExtrudedAreaSolid.Position 提供的拉伸实体放置一致。 ![]() 图198说明了通过使用 IfcCompositeProfileDef 进行几何表示以及在 IfcMaterialProfileSet 中使用多个 IfcMaterialProfile 实体来分配复合轮廓。 ![]() |
|
| Object Typing | General |
此概念可应用于以下资源 |
|
| Product Assignment | General |
此概念可应用于以下资源
|
|
| Property Sets for Objects | General |
此概念可应用于以下资源 |
|
| Quantity Sets | General |
此概念可应用于以下资源 |
|
| Spatial Containment | General |
IfcBeam 作为 IfcBuiltElement 的任何子类型,可以替代性地参与两种不同的包容关系之一:
|
|
| Material Set | General |
此概念可应用于以下资源
|
|
6.1.3.1.7 形式化表示(Formal representation)
ENTITY IfcBeam
SUBTYPE OF (IfcBuiltElement);
PredefinedType : OPTIONAL IfcBeamTypeEnum;
WHERE
CorrectPredefinedType : NOT(EXISTS(PredefinedType)) OR
(PredefinedType <> IfcBeamTypeEnum.USERDEFINED) OR
((PredefinedType = IfcBeamTypeEnum.USERDEFINED) AND EXISTS (SELF\IfcObject.ObjectType));
CorrectTypeAssigned : (SIZEOF(IsTypedBy) = 0) OR
('IFC4X3_DEV_62887e3f.IFCBEAMTYPE' IN TYPEOF(SELF\IfcObject.IsTypedBy[1].RelatingType));
END_ENTITY;











