5.4.3.35 IfcGrid(网格)
5.4.3.35.1 语义定义(Semantic definition)
IfcGrid 是一个在 3D 空间中定义的平面设计网格,用于辅助定位结构和设计元素。网格的位置 (ObjectPlacement) 由一个 3D 坐标系定义(从而设计网格可以用于平面图、剖面图或相对于世界坐标系的任何位置)。该位置可以相对于其他产品或网格的对象放置。3D 坐标系的 XY 平面用于放置网格轴,这些网格轴是 2D 曲线(例如,直线、圆、圆弧、折线)。
继承的 Name 和 Description 特性可用于定义网格的描述性名称并指示网格的用途。网格由(通常)两个或(在三角形网格的情况下)三个网格轴列表定义。下图显示了一些示例。
网格可以支持矩形布局(如图 5.4.3.35.A 所示)、径向布局(如图 5.4.3.35.B 所示)或三角形布局(如图 5.4.3.35.C 所示)。



非正式命题
- 在不同轴列表中(UAxes, VAxes, WAxes)引用的网格轴不得平行。
- 网格轴应定义为不存在两个网格轴相交两次(参见图 5.4.3.35.D)。

5.4.3.35.2 实体继承(Entity inheritance)
5.4.3.35.3 特性(Attributes)
| # | 特性(Attributes) | 类型(Type) | 描述(Description) |
|---|---|---|---|
| IfcRoot (4) | |||
| 1 | GlobalId | IfcGloballyUniqueId |
在整个软件世界中分配全局唯一标识符。 |
| 2 | OwnerHistory | OPTIONAL IfcOwnerHistory |
分配有关该对象当前所有权的信息,包括所有者参与者、应用程序、本地标识以及捕获到的关于对象近期更改的信息。 |
| 3 | Name | OPTIONAL IfcLabel |
供参与的软件系统或用户使用的可选名称。对于某些 IfcRoot 的子类型,可能需要插入 Name 特性。这将通过 where 规则强制执行。 |
| 4 | Description | OPTIONAL IfcText |
可选的描述,用于提供信息性注释。 |
| IfcObjectDefinition (7) | |||
| HasAssignments | SET [0:?] OF IfcRelAssigns FOR RelatedObjects |
引用分配(通过关联关系)其他 IfcObject 子类型到此对象实例的关系对象。例如,与产品、过程、控制、资源或组的关联。 |
|
| Nests | SET [0:1] OF IfcRelNests FOR RelatedObjects |
引用作为嵌套的分解关系。它确定此对象定义是顺序整体/部分分解关系中的一部分。对象实例或类型只能是单个分解的一部分(仅允许分层结构)。 |
|
| IsNestedBy | SET [0:?] OF IfcRelNests FOR RelatingObject |
引用作为嵌套的分解关系。它确定此对象定义是顺序整体/部分分解关系中的整体。对象或对象类型可以被多个其他对象(实例或类型)嵌套。 |
|
| HasContext | SET [0:1] OF IfcRelDeclares FOR RelatedDefinitions |
引用提供上下文信息的上下文,例如项目单位或表示上下文。它只应断言在最上层的非空间对象上。 |
|
| IsDecomposedBy | SET [0:?] OF IfcRelAggregates FOR RelatingObject |
引用作为聚合的分解关系。它确定此对象定义是无序整体/部分分解关系中的整体。对象定义可以被多个其他对象(实例或部分)聚合。 |
|
| Decomposes | SET [0:1] OF IfcRelAggregates FOR RelatedObjects |
引用作为聚合的分解关系。它确定此对象定义是无序整体/部分分解关系中的一部分。对象定义只能是单个分解的一部分(仅允许分层结构)。 |
|
| HasAssociations | SET [0:?] OF IfcRelAssociates FOR RelatedObjects |
引用将外部资源或资源定义与对象关联的关系对象。例如,与库、文档或分类的关联。 |
|
| IfcObject (5) | |||
| 5 | ObjectType | OPTIONAL IfcLabel |
该类型表示指示对象的特定类型。必须在可实例化的子类型的级别上建立用法。特别是,如果特性 PredefinedType 的枚举设置为 USERDEFINED,或者当实例化的具体实体没有 PredefinedType 特性时,它保存用户定义的类型。后者发生在一些特殊的叶子类中,以及直接实例化 IfcBuiltElement 时。 |
| IsDeclaredBy | SET [0:1] OF IfcRelDefinesByObject FOR RelatedObjects |
链接到指向声明对象的关系对象,该声明对象为此对象实例提供对象定义。声明对象必须是对象类型分解的一部分。关联的 IfcObject 或其子类型包含特定信息(作为类型或样式定义的一部分),该信息对于声明 IfcObject 或其子类型的所有反映实例是通用的。 |
|
| Declares | SET [0:?] OF IfcRelDefinesByObject FOR RelatingObject |
链接到指向接收对象定义的反向对象的关系对象。反向对象必须是对象实例分解的一部分。关联的 IfcObject 或其子类型提供特定信息(作为类型或样式定义的一部分),该信息对于声明 IfcObject 或其子类型的所有反向实例是通用的。 |
|
| IsTypedBy | SET [0:1] OF IfcRelDefinesByType FOR RelatedObjects |
与对象类型的关系集合,该对象类型为此对象实例提供类型定义。然后,关联的 IfcTypeObject 或其子类型包含特定信息(或类型或样式),该信息对于引用同一类型的所有 IfcObject 或其子类型的实例是通用的。 |
|
| IsDefinedBy | SET [0:?] OF IfcRelDefinesByProperties FOR RelatedObjects |
与附加到此对象的属性集定义的集合的关系。这些静态或动态定义的特性包含字母数字信息内容,这些内容进一步定义了对象。 |
|
| IfcProduct (5) | |||
| 6 | ObjectPlacement | OPTIONAL IfcObjectPlacement |
这建立了产品在空间中的对象坐标系和位置。位置可以是绝对的(相对于世界坐标系)、相对的(相对于另一个产品的对象位置)或约束的(例如,相对于网格轴或线性定位元素)。位置的类型由 IfcObjectPlacement 的各种子类型确定。如果存在表示,则必须提供对象位置。 |
| 7 | Representation | OPTIONAL IfcProductRepresentation |
引用产品的表示,可以是表示 (IfcProductRepresentation) 或作为形状表示 (IfcProductDefinitionShape) 的特例。产品定义形状为同一对象坐标系中的形状属性提供了多个几何表示,该坐标系由对象位置确定。 |
| ReferencedBy | SET [0:?] OF IfcRelAssignsToProduct FOR RelatingProduct |
引用 IfcRelAssignsToProduct 关系,通过该关系,其他产品、过程、控制、资源或参与者(作为 IfcObjectDefinition 的子类型)可以与此产品相关联。 |
|
| PositionedRelativeTo | SET [0:?] OF IfcRelPositions FOR RelatedProducts |
引用 IfcRelPositions 关系,该关系定义了其与定位元素的关系。 |
|
| ReferencedInStructures | SET [0:?] OF IfcRelReferencedInSpatialStructure FOR RelatedElements |
引用对象化关系 IfcRelReferencedInSpatialStructure,可用于将产品与一个或多个空间结构元素相关联,除了它主要包含的那个。 |
|
| IfcPositioningElement (2) | |||
| ContainedInStructure | SET [0:1] OF IfcRelContainedInSpatialStructure FOR RelatedElements |
与定位元素主要关联的空间结构元素的关联关系。 |
|
| Positions | SET [0:?] OF IfcRelPositions FOR RelatingPositioningElement |
无可用描述 |
|
| 点击显示 23 个隐藏的继承特性 点击隐藏 23 个继承特性 | |||
| IfcGrid (4) | |||
| 8 | UAxes | LIST [1:?] OF UNIQUE IfcGridAxis |
定义第一行网格线的网格轴列表。 |
| 9 | VAxes | LIST [1:?] OF UNIQUE IfcGridAxis |
定义第二行网格线的网格轴列表。 |
| 10 | WAxes | OPTIONAL LIST [1:?] OF UNIQUE IfcGridAxis |
定义第三行网格线的网格轴列表。三角形网格的情况下可以提供。 |
| 11 | PredefinedType | OPTIONAL IfcGridTypeEnum |
预定义的类型,用于定义网格的特定类型。
|
5.4.3.35.4 属性集(Property sets)
-
Pset_Risk
- RiskName
- RiskType
- NatureOfRisk
- RiskAssessmentMethodology
- UnmitigatedRiskLikelihood
- UnmitigatedRiskConsequence
- UnmitigatedRiskSignificance
- MitigationPlanned
- MitigatedRiskLikelihood
- MitigatedRiskConsequence
- MitigatedRiskSignificance
- MitigationProposed
- AssociatedProduct
- AssociatedActivity
- AssociatedLocation
-
Pset_Tolerance
- ToleranceDescription
- ToleranceBasis
- OverallTolerance
- HorizontalTolerance
- OrthogonalTolerance
- VerticalTolerance
- PlanarFlatness
- HorizontalFlatness
- ElevationalFlatness
- SideFlatness
- OverallOrthogonality
- HorizontalOrthogonality
- OrthogonalOrthogonality
- VerticalOrthogonality
- OverallStraightness
- HorizontalStraightness
- OrthogonalStraightness
- VerticalStraightness
-
Pset_Uncertainty
- UncertaintyBasis
- UncertaintyDescription
- HorizontalUncertainty
- LinearUncertainty
- OrthogonalUncertainty
- VerticalUncertainty
-
Qto_BodyGeometryValidation
- GrossSurfaceArea
- NetSurfaceArea
- GrossVolume
- NetVolume
- SurfaceGenusBeforeFeatures
- SurfaceGenusAfterFeatures
5.4.3.35.5 概念用法(Concept usage)
| 概念(Concept) | 用法(Usage) | 描述(Description) | |
|---|---|---|---|
| IfcRoot (2) | |||
| Revision Control | General |
使用 IfcOwnerHistory 捕获所有权、历史记录和合并状态。 |
|
| Software Identity | General |
IfcRoot 分配全局唯一 ID。此外,它还可以为概念提供名称和描述。 |
|
| IfcObjectDefinition (9) | |||
| Classification Association | General |
任何对象实例或对象类型都可以具有对特定分类引用的引用,即对分类系统中特定方面的引用。 |
|
| Aggregation | General |
无可用描述 |
|
| Approval Association | General |
无可用描述 |
|
| Constraint Association | General |
无可用描述 |
|
| Document Association | General |
无可用描述 |
|
| Library Association | General |
无可用描述 |
|
| Material Association | General |
无可用描述 |
|
| Material Single | General |
无可用描述 |
|
| Nesting | General |
无可用描述 |
|
| IfcObject (5) | |||
| Object Predefined Type | General |
无可用描述 |
|
| Object Typing | General |
任何对象实例都可以通过被分配给一个使用此概念的通用对象类型来类型化。通过在 IfcObject 的子类型级别覆盖此概念,引入了一个限制可分配的 IfcTypeObject 子类型的特定规则。 此概念可应用于以下资源 |
|
| Object User Identity | General |
特性 Name 和可选的 Description 可用于 IfcObject 的所有子类型。对于那些具有对象类型定义的子类型,例如 IfcBeam - IfcBeamType,通用的 Name 和可选的 Description 与对象类型相关联。 |
|
| Property Sets with Override | General |
任何对象实例都可以拥有属性集,可以直接在对象实例上作为元素特定的属性集,也可以在对象类型上作为类型属性集。在这种情况下,提供给对象实例的特性是元素特定特性和类型特性的组合。如果在实例和类型特性中都定义了相同的特性(在同一属性集中),则实例特性的特性值将覆盖类型特性的特性值。 |
|
| Assignment to Group | General |
无可用描述 |
|
| IfcProduct (18) | |||
| Body Geometry | General |
IfcProduct 的主体或实体模型几何表示通常使用镶嵌(Tessellation)或边界表示(Brep)定义。子类型可以提供关于其他可用表示类型的建议。持有此几何表示的 IfcShapeRepresentation 的以下属性值应被使用:
|
|
| Product Geometric Representation | General |
任何 IfcProduct 的几何表示由 IfcProductDefinitionShape 提供,允许进行多个几何表示。它使用 Product Placement 概念,利用 IfcLocalPlacement 建立对象坐标系,所有几何表示都基于该坐标系。 |
|
| Product Geometry Colour | General |
无可用描述 |
|
| Product Geometry Layer | General |
无可用描述 |
|
| Product Relative Positioning | General |
如果 IfcProduct 的 Product Placement 相对于 IfcPositioningElement 定位,则此关系涵盖了定位 IfcProduct 的 IfcPositioningElement 的信息。 |
|
| Product Span Positioning | General |
无可用描述 |
|
| Box Geometry | General |
无可用描述 |
|
| CoG Geometry | General |
无可用描述 |
|
| Mapped Geometry | General |
无可用描述 |
|
| Object Typing | General |
此概念可应用于以下资源 |
|
| Product Local Placement | General |
无可用描述 |
|
| Product Topology Representation | General |
无可用描述 |
|
| Property Sets for Objects | General |
此概念可应用于以下资源 |
|
| Quantity Sets | General |
此概念可应用于以下资源 |
|
| Reference Geometry | General |
无可用描述 |
|
| Reference SweptSolid Geometry | General |
无可用描述 |
|
| Reference SweptSolid PolyCurve Geometry | General |
无可用描述 |
|
| Reference Tessellation Geometry | General |
无可用描述 |
|
| IfcPositioningElement (1) | |||
| FootPrint Geometry | General |
无可用描述 |
|
| 点击显示 35 个隐藏的继承概念 点击隐藏 35 个继承概念 | |||
| IfcGrid (3) | |||
| Grid Attributes | General |
无可用描述 |
|
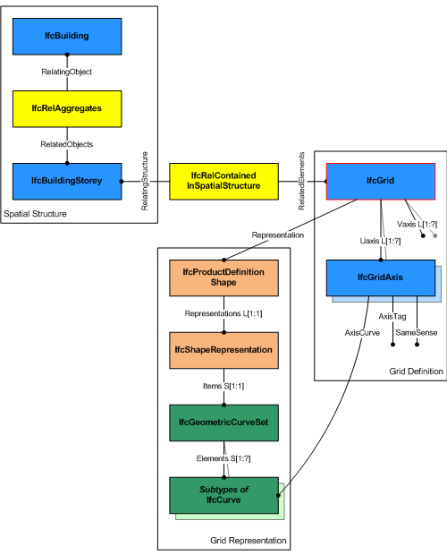
| FootPrint Geometry | General |
IfcGrid 的 2D 几何表示使用“GeometricCurveSet”几何体定义。应使用以下 IfcShapeRepresentation 的属性值:
以下约束适用于 2D 表示:
![]()
![]()
|
|
| Spatial Containment | General |
此概念可应用于以下资源 |
|
5.4.3.35.6 形式化表示(Formal representation)
ENTITY IfcGrid
SUBTYPE OF (IfcPositioningElement);
UAxes : LIST [1:?] OF UNIQUE IfcGridAxis;
VAxes : LIST [1:?] OF UNIQUE IfcGridAxis;
WAxes : OPTIONAL LIST [1:?] OF UNIQUE IfcGridAxis;
PredefinedType : OPTIONAL IfcGridTypeEnum;
END_ENTITY;

